skip to main content

Minimizing Energy Usage in the Production of Benzene through Hydrodealkylation Toluene Process by Optimizing Heat Transfer Unit in Reactor System

Department of Chemical Engineering, Universitas Diponegoro, Jl. Prof. Sudarto, SH, Tembalang, Semarang, Indonesia 50275, Indonesia

Received: 15 Jun 2024; Revised: 19 Jun 2024; Accepted: 19 Jun 2024; Available online: 25 Jun 2024; Published: 30 Dec 2024.
Editor(s): Istadi Istadi
Open Access Copyright (c) 2024 by Authors, Published by BCREC Publishing Group
Creative Commons License This work is licensed under a Creative Commons Attribution-ShareAlike 4.0 International License.
Fulltext View|Download

Citation Format:
Cover Image
Abstract

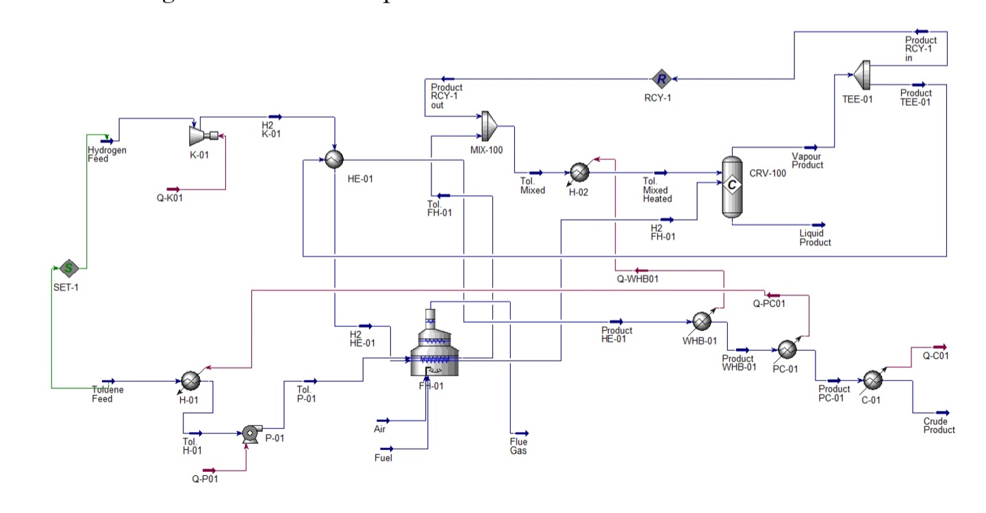
Benzene is a chemical raw material that is widely used without alternatives in the production of high energy solid liquid fuels and polymers. As a result, the global demand of benzene reaches 51 million per year. The process simulator has been utilized to simulate the reactor system of benzene production through the hydrodealkylation of toluene using Peng-Robinson equation-of-state property package. This system is designed to reach 200,000 tons of benzene per year with an optimized heat flow mechanism. By using a heat recovery strategy that utilizes the heat stream outlet from the waste heat boiler (WHB-01) and the partial condenser (PC-01), the net-energy in the simulation has been effectively minimized by saving a total of -23,915,490.40 kJ/h by directing the heat streams to heaters H-01 and H-02, respectively. Considering this strategy, the modified process within the reactor system is conclusively more optimized than the basic process system. Copyright © 2024 by Authors, Published by Universitas Diponegoro and BCREC Publishing Group. This is an open access article under the CC BY-SA License (https://creativecommons.org/licenses/by-sa/4.0).

 

Supporting Information (SI) PDF
Keywords: Benzene; toluene; hydrodealkylation; simulation; Aspen HYSYS

Article Metrics:

  1. Van Leeuwen, J. A., Hartog, N., Gerritse, J., Gallacher, C., Helmus, R., Brock, O., Parsons, J. R., & Hassanizadeh, S. M. (2020). The dissolution and microbial degradation of mobile aromatic hydrocarbons from a Pintsch gas tar DNAPL source zone. Science of the total environment, 722, 137797. DOI: 10.1016/j.scitotenv.2020.137797
  2. Miller, D., Armstrong, K., & Styring, P. (2022). Assessing methods for the production of renewable benzene. Sustainable Production and Consumption, 32, 184-197. DOI: 10.1016/j.spc.2022.04.019
  3. Qothrunnada, S. A. A., & Rahayu, H. M. (2021). Pra Rancangan Pabrik Benzena dari Toluena dan Hidrogen dengan Proses Hidrodealkilasi Kapasitas 165.000 Ton/Tahun. Thesis. Universitas Islam Indonesia
  4. Meidanshahi, V., Bahmanpour, A. M., Iranshahi, D., & Rahimpour, M. R. (2011). Theoretical investigation of aromatics production enhancement in thermal coupling of naphtha reforming and hydrodealkylation of toluene. Chemical Engineering and Processing: Process Intensification, 50(9), 893-903. DOI: 10.1016/j.cep.2011.07.011
  5. Agustriyanto, R., Setyopratomo, P., Mochni, E. S., & Purwanto, E. (2024). Simulation of the Hydrodealkylation of Toluene Using Conversion Reactor. Keluwih: Jurnal Sains dan Teknologi, 5(1), 19-26. DOI: 10.24123/saintek.v5i1.6351
  6. Meng, Q., Yan, J., Wu, R., Liu, H., Sun, Y., Wu, N., Xiang, J., Zheng, L., Zhang, J. & Han, B. (2021). Sustainable production of benzene from lignin. Nature Communications, 12(1), 4534. DOI: 10.1038/s41467-021-24780-8
  7. Agustriyanto, R., Setyopratomo, P., Mochni, E. S., & Purwanto, E. (2024). Simulation of the Hydrodealkylation of Toluene Using Conversion Reactor. Keluwih: Jurnal Sains dan Teknologi, 5(1), 19-26
  8. de Araújo, A. C., Govatsmark, M., & Skogestad, S. (2007). Application of plantwide control to the HDA process. I—steady-state optimization and self-optimizing control. Control engineering practice, 15(10), 1222-1237. DOI: 10.1016/j.conengprac.2006.10.014
  9. Valverde, J. L., Ferro, V. R., & Giroir‐Fendler, A. (2022). Automation in the simulation of processes with Aspen HYSYS: An academic approach. Computer Applications in Engineering Education, 31(2), 376–388. DOI: 10.1002/cae.22589
  10. Johns, W. (2011). Computer-Aided Chemical Engineering. Kirk-Othmer Encyclopedia of Chemical Technology. DOI: 10.1002/0471238961.031513162
  11. Bartolome, P. S., & Van Gerven, T. (2022). A comparative study on Aspen Hysys interconnection methodologies. Computers & Chemical Engineering, 162, 107785. DOI: 10.1016/j.compchemeng.2022.107785
  12. Aljaberi, S.A.A.A., Rahman, N.I.A. (2023). Development of Operator Training Simulator (Ots) in Refining Process for Atmospheric Distillation Column. Journal of Engineering Science and Technology, 18(4), 2221-2237
  13. Faisal, M. A., Puspaningrum, F., Novalia, F. Y., & Sabrilla, T. S. (2024). Reducing Energy Consumption in the Synthesis of Dimethyl Ether (DME) from Methanol Dehydration by Modifying Heat Transfer Unit Using Aspen HYSYS. Journal of Chemical Engineering Research Progress, 1(1), 24-32. DOI: 10.9767/jcerp.20093
  14. Douglas, J. M. (1985). A hierarchical decision procedure for process synthesis. AIChE journal, 31(3), 353-362. DOI: 10.1002/aic.690310302
  15. Nguyen, T. K., Nguyen, N. K. P., Nguyen, T. D., Nguyen, T. A., & Tetsuo, F. (2020, April). A design method for the integration of heat and control in a process of toluene hydrodealkylation. In IOP Conference Series: Materials Science and Engineering (Vol. 778, No. 1, p. 012073). IOP Publishing
  16. Mc. Ketta, J. J. 1984. Encyclopedia of Chemical Processing and Design: Volume 4 - Asphalt Emulsion to Blending
  17. Gabr, E. M. (2018). Step by step for designing an optimum heat exchanger network. International Journal of Scientific and Engineering Research, 9(7), 827-845
  18. Veolia. (2024). Chapter 23 - Cooling Water Systems-Heat Transfer. Handbook of Industrial Water Treatment. Paris: Water Technologies & Solutions
  19. Alshbuki, E. H., Bey, M. M., & Mohamed, A. A. (2020). Simulation production of dimethylether (DME) from dehydration of methanol using aspen hysys. Environments, 2, 3. DOI: 10.36348/sijcms.2020.v03i02.002
  20. Yulianto, E. S., & Haadin, M. A. F. (2022). Analysis Of Mass Flow Rate In Cold Water Into Flow With Hot Water Output Temperature In Shell And Tube Heat Exchanger. International Journal Science and Technology, 1(2), 8-18. DOI: 10.56127/ijst.v1i2.135
  21. Ahdan, M., Saputra, A. R., Ivan, R., & Panjaitan, Y. M. (2024). Improving Heat Efficiency of Aniline Production Process by Modifying Heat Transfer Fluid Looping System in Heating and Cooling Process. Journal of Chemical Engineering Research Progress, 6. DOI: 10.9767/jcerp.20089
  22. Zopri, A. S. B. M, Amri, D. F. B. M, & Ahmad., N. A. M. B .C. (2019). Production of Benzene. Thesis, Department of Chemical Engineering, University of Teknologi Mara
  23. Liu, Z., & Karimi, I. A. (2019). Simulation of a combined cycle gas turbine power plant in Aspen HYSYS. Energy Procedia, 158, 3620-3625. DOI: 10.1016/j.egypro.2019.01.901
  24. Fernanda, I. S. & Nurchotifah, E. W. (2023). Pre-Design of a Benzene Plant using Toluene Thermal Hydrodealkylation Process Capacity 250,000 Ton/Year. Thesis, Department of Chemical Engineering, Diponegoro University
  25. Shakya, S.R., Nakarmi, A.M., Prajapati, A., Pradhan, B.B., Rajbhandari, U.S., Rupakheti, M., Lawrence, M. G. (2023). Environmental, energy security, and energy equity (3E) benefits of net-zero emission strategy in a developing country: A case study of Nepal. Energy Reports, 9, 2359-2371, DOI: 10.1016/j.egyr.2023.01.055

Last update:

No citation recorded.

Last update:

No citation recorded.